Concours - Création Produit (2025)
scroll to discover
En 2025, alors que 90% des entreprises investissent massivement dans l'IA générative, le marketing fait face à un défi majeur : la standardisation des contenus. Avec 10 à 15 nouvelles solutions lancées chaque jour l’amnésie des modèles actuels et la fragmentation des outils diluent progressivement la singularité des marques. C’est le Model Collapse.
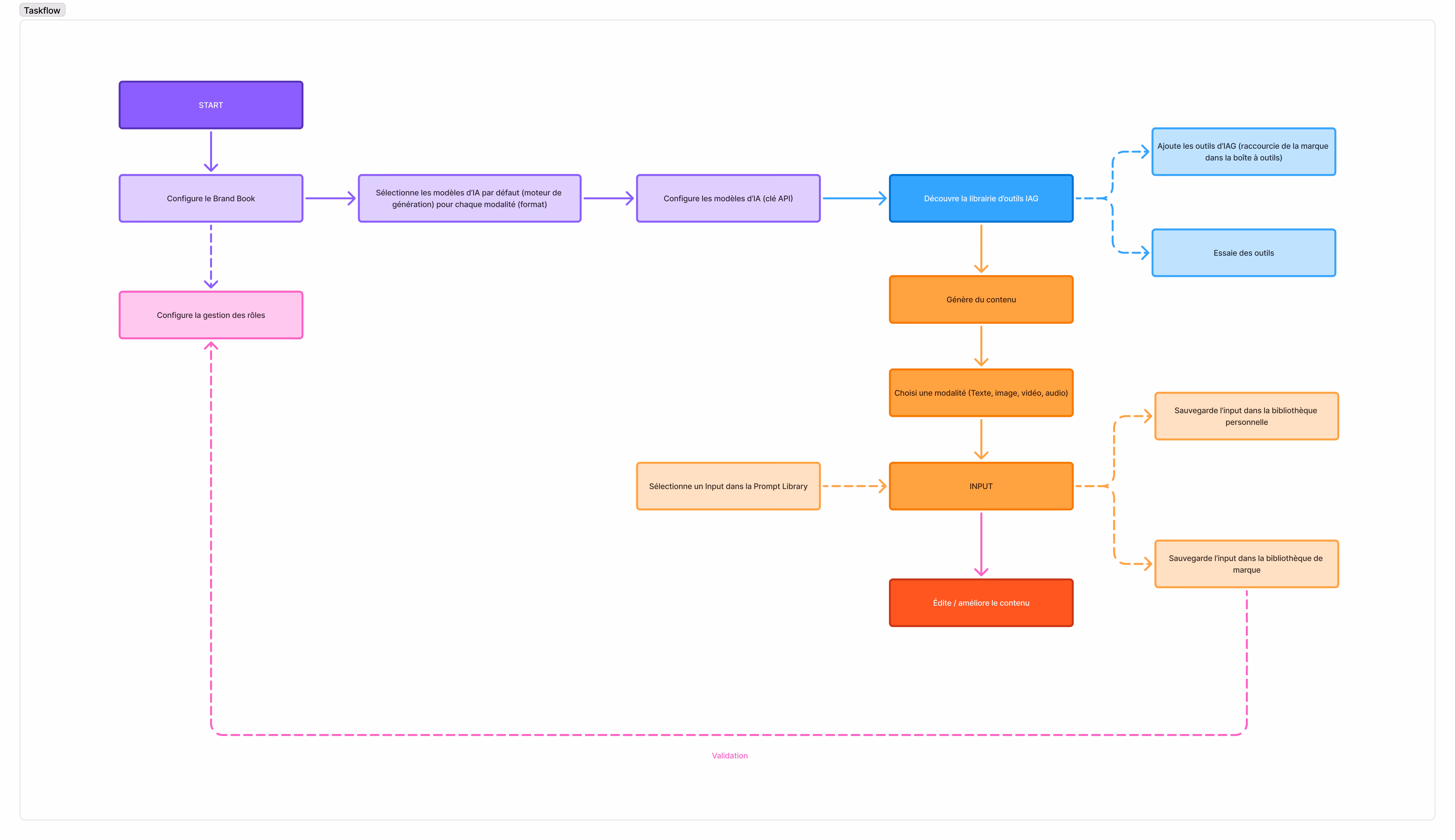
Le projet Brainder est le fruit d’une recherche approfondie débutée lors de mon Master sous la forme d’un mémoire dédié à l'impact de l'IA sur l'ADN des marques. Il répond au chaos ambiant en transformant le Brand Book traditionnel en un Brand Brain dynamique.
En exploitant la technologie RAG (Retrieval-Augmented Generation), la plateforme connecte la mémoire de la marque aux outils de génération pour garantir une cohérence absolue. Brainder assure ainsi une couche d'orchestration qui préserve la singularité visuelle et éditoriale face à la multiplication des outils marketing.
- Discovery & Stratégie : Analyse du marché de l'IA, diagnostic des problématiques (amnésie des modèles, fragmentation des outils) et définition du concept « Brand Brain ».
- Product Design : Scénarisation de l’expérience utilisateur, définition du périmètre MVP et prototypage haute-fidélité sur Figma.
- Motion Design : Direction artistique et réalisation de la vidéo narrative d’une minute pour le pitch final aux Chatons d’Or.
Finaliste aux Chatons d'Or 2025
Le festival de l'idée récompense les innovations "sans limites" et les talents émergents de la jeunesse créative. Le prototype a été sélectionné parmi les projets finalistes dans la catégorie « Création et Innovation Numérique », sur plus de 300 candidatures


En 2025, alors que 90% des entreprises augmentent leurs investissements dans l'IA , 88% des marketeurs l'utilisent déjà quotidiennement
Mes recherches ont identifié trois freins majeurs : l’amnésie des modèles (mémoire limitée), la fragmentation des outils (15 nouveaux outils/jour) et le Shadow AI (risque de fuites de données)
L'utilisation du RAG (Retrieval-Augmented Generation). Plutôt que de se baser uniquement sur ses données d'entraînement, l'IA utilise le Brand Book comme une "antisèche", une couche d’orchestration complémentaire pour rester fidèle à l'ADN de la marque et relier tous les outils.
#2962ff
#1A237E
#FFD60A
#FF8C00
#E53935